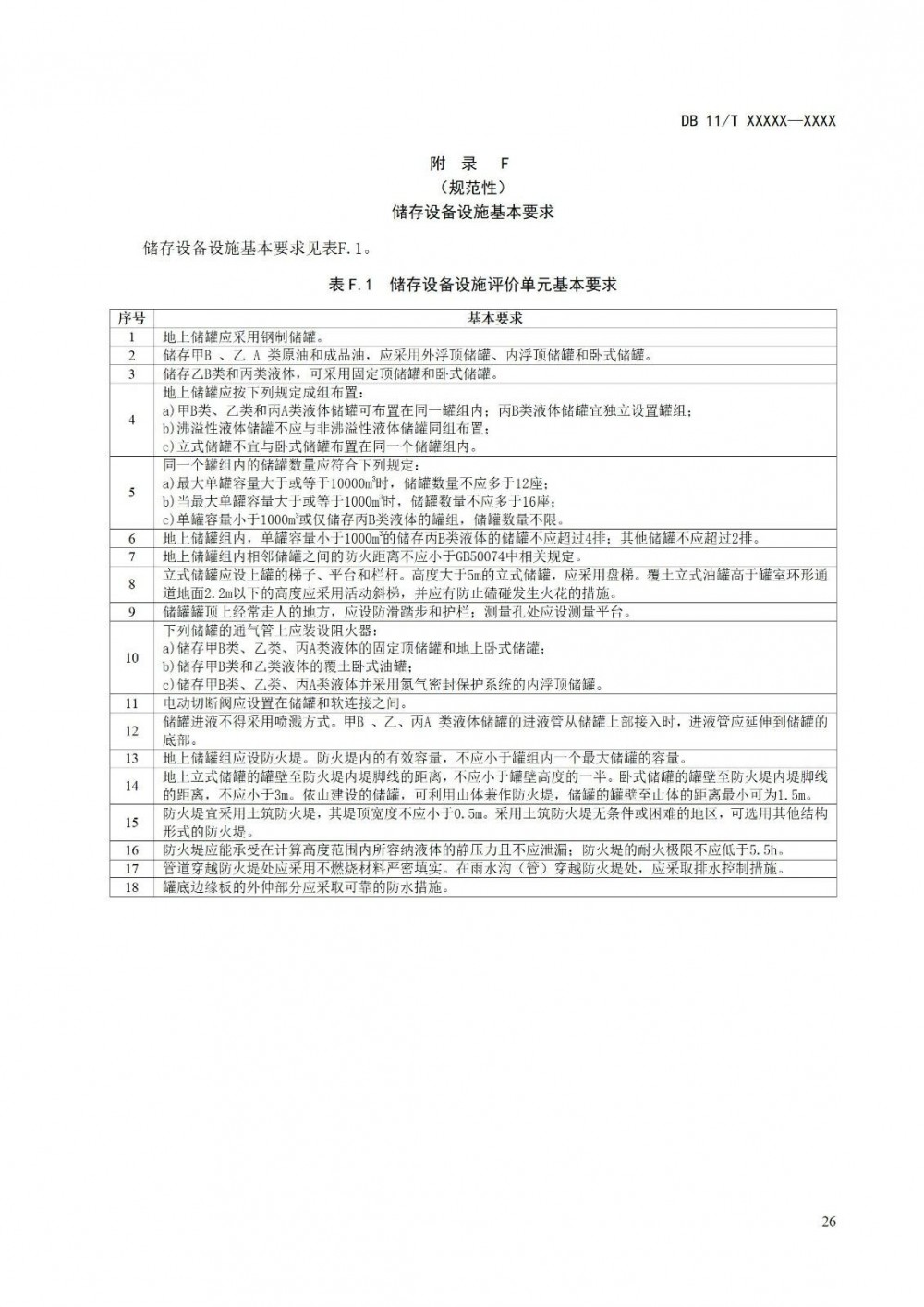
| 石油政策导报

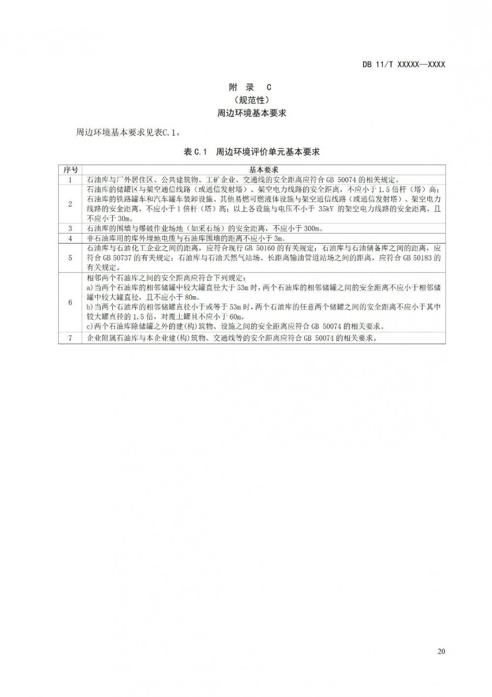
北京市应急管理局关于向社会公开征求《危险化学品经营单位安全现状评价 第2部分:石油库》意见的通知

来源:北京市应急管理局

时间:2025-10-11

为推进本市安全生产工作,规范安全评价机构现场勘验执业行为,北京市应急管理局研究起草了《危险化学品经营单位安全现状评价第2部分:石油库》。现向社会公开征求意见。

公开征求意见时间:2025年10月10日至2025年11月10日。

意见反馈渠道:

1.邮寄地址:北京市通州区运河东大街57号院4号楼北京市应急管理局(邮政编码:101101);

2.邮箱:zhengaidong@yjglj.beijing.gov.cn;

3.电话:55573077;

4.传真:55579804;

5.登录北京市政府网站(https://www.beijing.gov.cn),在“政民互动”互动版块下的“政策性文件意见征集”专栏中提出意见。

反馈意见要求:请在信封或邮件、传真标题注明“《危险化学品经营单位安全现状评价第2部分:石油库》反馈意见”字样。

感谢您的参与和支持!

附件1《危险化学品经营单位安全现状评价导则 第2部分:石油库(征求意见稿)》.doc

附件2《危险化学品经营单位安全现状评价 第2部分:石油库》编制说明.docx

附件3 征求意见表.doc


特别声明

国际石油网声明:本文仅代表作者本人观点,与国际石油网无关,文章内容仅供参考。凡注明“来源:国际石油网”的所有作品,版权均属于国际石油网,转载时请署名来源。

本网转载自合作媒体或其它网站的信息,登载此文出于传递更多信息之目的,并不意味着赞同其观点或证实其描述。如因作品内容、版权和其它问题请及时与本网联系。

微信 朋友圈

相关推荐

图片正在生成中...

关闭
返回